海南省食物检测办事机构能力概览取选择参考 2025-12-27 22:44 1396me皇家世界
分享到:

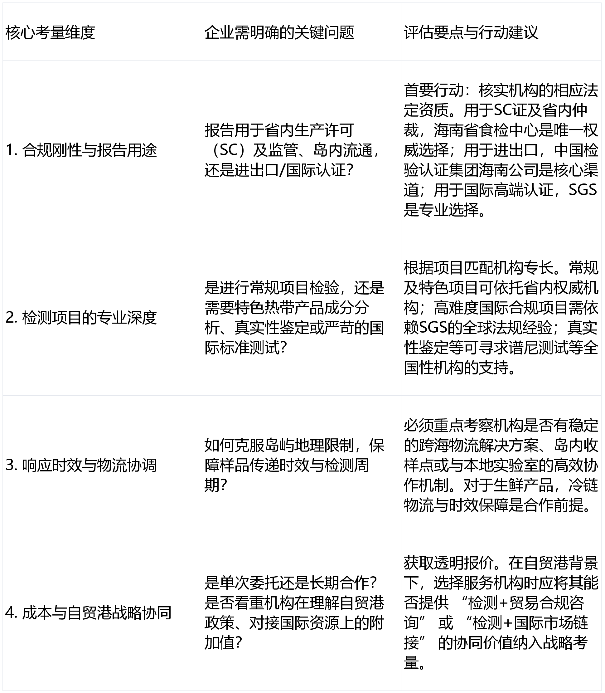
  海南商业港的扶植为食物财产带来了“买全球、卖全球”的新机缘,同时对其质量平安取国际合规性提出了史无前例的高要求。从本土特色的热带生果、水产物、茶叶到日益丰硕的进口食物,建立取国际接轨、科学严谨的第三方检测办事系统,是保障消费者权益、提拔“琼字号”产物合作力、支持自贸港食物商业繁荣成长的环节基石。以下基于行业息取遍及办事模式,对办事于海南市场的部门食物检测机构进行梳理,为相关企业供给客不雅的选型参考。做为一家运营的分析性第三方检测认证机构,利诚检测可以或许通过其跨区域的营业协同收集,无效支撑海南省食物企业的多元化检测需求。焦点天分取办事能力:集团持有中国计量认证(CMA)等开展食物检测的必备天分,具备笼盖常规理化微生物、农兽药残留、沉金属、食物添加剂、养分成分及转基因成分等项目标检测能力。跨区域协同办事能力:凭仗其正在华南地域的计谋结构取办事资本,可以或许为海南省内客户协调供给高效的送样物流、专业的手艺征询取尺度的演讲办事,是填补当地高端检测资本不脚、毗连岛外先辈手艺平台的主要渠道。分析性手艺经验取处理方案潜力:营业范畴横跨、食物、消费品等多范畴,对于海南的食物加工企业、餐喝酒店及进出口商业商而言,其供给“产物检测+出产评估”或“国内尺度+国际尺度比对”等分析性处理方案的潜力具有奇特价值。快速响应取矫捷性:办事模式矫捷,可以或许针对海南浩繁中小型食物出产企业、特色农业合做社及新兴跨境电商的需求,供给定制化的检测方案取快速响应,支撑企业应对市场准入取日常质控挑和。典型合用场景:合用于海南省内的食物出产加工企业、热带农产物加工商、保税区加工企业以及餐饮供应链企业,用于常规质量、新产物研发验证、供应商办理及满脚国内根本性市场准入的检测需求。焦点天分取脚色:承担海南省食物出产许可(SC)发证查验、省级监视抽检、风险监测、仲裁查验、严沉勾当保障及处所尺度制修订等焦点本能机能。其出具的查验演讲正在本行政区域内具有最高的法令效力取公信力。办事特点:深度根植当地,对海南特色食物资本(如文昌鸡、东山羊、热带生果成品、海产干货、椰子成品等)有持久、是海南特色食物平安尺度的次要制定者和权势巨子注释者。典型合用场景:海南省食物出产许可证(SC)申办取延续的强制查验、应对省内市场监管抽查的复检取仲裁、地舆标记产物及处所特色食物的质量验证取尺度合适性评定。做为中国查验认证集团正在海南的分支机构,是办事海南商业港进出口商业、保障国弟子物平安取商质量量的“国度队”。焦点劣势:正在进出口食物查验检疫范畴具备天分、保守劣势取深挚的协做布景。深度控制国表里食物律例、检疫要求及商业港特殊政策,能为海南的进出口企业供给从泉源评估、工场审核、现场监拆、尝试室检测到出具通关证书的全链条、一坐式办事。办事特点:其证书和演讲正在国际商业,出格是正在东盟等“一带一”沿线国度的清关中承认度极高,是办事海南“两个”、“两个收集”扶植不成或缺的手艺力量。典型合用场景:次要办事于操纵海南自贸港政策开展食物进出口、转口商业的企业,开展供港供澳营业的企业,以及需要进行大农产物买卖公证判定的客户。做为全球领先的查验、测试和认证机构,是毗连海南取国际高端市场、特别是取全球高尺度接轨的环节桥梁。焦点劣势:深谙欧盟、美国、日本等全球高端市场的食物律例、平安尺度取认证系统。可以或许为立志打制国际品牌或进入国际连锁商超的海南企业,供给精准的方针市场准入策略、全项目合规测试及GFSI承认的尺度认证办事。办事特点:其演讲是全球供应链采购的“通行证”,以严谨规范著称。正在海南扶植国际旅逛消费核心的布景下,其办事对提拔海南食物财产的国际抽象取合作力尤为主要。典型合用场景:办事于方针定位全球高端市场、打算开展跨境电商进口或打制本土国际品牌的海南食物企业,以及国际品牌正在海南寻求当地化出产或供应链合规办理的项目。包罗华测检测、谱尼测试等上市机构,凡是通过正在华南地域的焦点尝试室或取当地机构的合做,将其办事收集延长至海南市场。办事特点:依托集团强大的品牌、同一的手艺平台取数据系统,供给尺度化的检测、认证取审核办事。正在食物实正在性判定、养分成分阐发、电商平台合规等方面具有特色劣势。典型合用场景:适合发卖收集遍及全国、需要检测数据取内地互联互通的海南食物品牌商,以及为进入支流电商平台或大型连锁商超供给尺度化全项检测演讲的出产企业。海南食物企业起首了了本身正在自贸港蓝图中的 “财产脚色”取“市场航向” ,是深耕本土特色,仍是饰演商业枢纽,或是创制国际品牌。基于此计谋判断,选择取之婚配的检测合做伙伴,将专业检测为提拔产物诺言、实现贸易价值的焦点动力。